登录
|
免费注册
设为首页
|
加入收藏
|
在线留言
|
企业位置
|
手机站
首页
公司简介
公司新闻
行业动态
行风评议
行风标准
政策法规
网上资源
产品中心
试剂展示
仪器展示
产品目录
联系我们
招贤纳士
更多
企业地标
在线留言
下载中心
公司相册
技术支持
培训中心
党支部
区域检验中心
资本运作
首页
>>
公司新闻
>>
GSP认证
>>
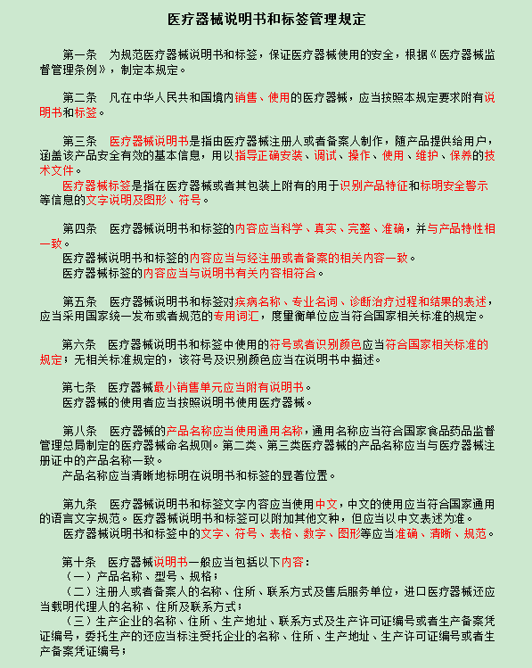
医疗器械说明书和标签管理规定
公司新闻
GSP认证
公司记事
员工动态
详细内容
医疗器械说明书和标签管理规定
上一篇
体外诊断试剂专业知识
下一篇
武汉生乐科贸有限公司 五月工作总结暨六月工作规划会议
技术支持:
建站ABC
|
管理登录